2018年4月高等教育自学考试考点和电话(青海)
编辑整理:浙江自考网 发表时间:2021-05-09 【大 中 小】
2018年4月全国高等教育自学考试将于14日—15日(周六、周日)进行。浙江自学考试网了解到,本次考试我省各考区考点为国家教育考试标准化考点,考场内均安装监控,配有手机屏蔽仪、金属探测器等设备,省考试管理中心特别提醒考生严格遵守国家教育考试有关规定,携带身份证、准考证及考场座次单按时到达考场,仔细认真答题,力争取得好成绩。具体事项提示如下:
一、考试时间
1.4月14—15日:上午9:00—11:30;下午2:30—5:00;
2.浙江自学考试网提醒,根据教育部《高等教育自学考试考务管理规定》(教考试〔2009〕1号)规定:“开考15分钟后,迟到考生不得进入考点;考生交卷出场时间不得早于每课程考试结束前30分钟”,请考生掌握好时间。
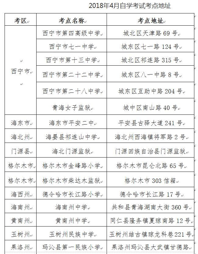
二、考试地点

浙江自学考试网提醒:打印准考证时间:4月9日—13日;
三、准考证及考场座次单打印时间
成绩发布及申请复核成绩时间
1.成绩发布时间:5月8日;
2.申请复核成绩时间:5月9日至11日。
四、谨请考生特别注意以下几点
1.考生必须持本人“准考证及考场座次单”和身份证,两证齐全方可参加考试。请您仔细阅读“准考证及考场座次单”上的注意事项和考点张贴的《考场规则》、《中国刑法修正案(九)》、《国家教育考试违规处理办法》(33号令),避免无意识违规。
2.请于4月13日下午,到考点看考场(只能在考点校门口查看考场示意图,不能进入考点学校)。考试当天提前出行,考前30分钟(上午8:30、下午2:00)考生进入考点,考前20分钟进入考场,避免因天气、交通等因素影响考试。
3.考生应主动接受监考员按规定对其进行的身份验证核查、安全检查和随身物品检查等。为方便金属探测器检查,考生尽量不要携带(穿戴)有金属的物品或衣物。
4.进入考场时,只准携带答题必用的文具(考试将全部使用答题卡,请考生准备2B铅笔、0.5毫米签字笔和橡皮擦),考场内不得自行传递文具、用品等。
5.考点严禁携带任何书刊、报纸、稿纸、图片、资料、通讯工具(如手机等及其他无线接收、传送设备等)、电子手环或有存储、编程、查询功能的电子产品、以及涂改液、修正带等物品进入考场。浙江自学考试网告知,携带具有发送或者接收信息功能的设备进入考场的考生,开考后按考试作弊论处。请您在入场前做好个人物品的保管工作,考点不负责考生个人物品的保管。
6.考试时间以考点发出的考试信号为准。开考信号发出后,考生方可开始答题,考试结束信号发出后,考生应立即停止答题并停笔,否则按违规论处。
7.考生不得将试卷、答卷(含答题卡、答题纸等)、草稿纸带出考场。
浙江自学考试网说,欢迎广大考生对违规行为监督举报,全国高等教育自学考试青海省考区举报电话:

更多浙江自学考试网相关文章:
2018浙江自考毕业申请流程
浙江自学考试网上报名
浙江自考网声明:
1、由于各方面情况的调整与变化,本网提供的考试信息仅供参考,考试信息以省考试院及院校官方发布的信息为准。
2、本网信息来源为其他媒体的稿件转载,免费转载出于非商业性学习目的,版权归原作者所有,如有内容与版权问题等请与本站联系。
浙江自考便捷服务
浙江自考网微信交流群
