台州市教育考试院关于2024年上半年高等教育自学考试免考申办的公告
编辑整理:浙江自考网 发表时间:2024-05-20 【大 中 小】
一、网上登记时间
2024年5月11日00:00-5月20日24:00
二、现场提交材料时间、地点
2024年5月21日9:00-11:30,14:30-17:00
考生需按时进行课程免考申请登记和提交材料,逾期不受理。
各县市区考试机构申办地址及联系方式见下表:

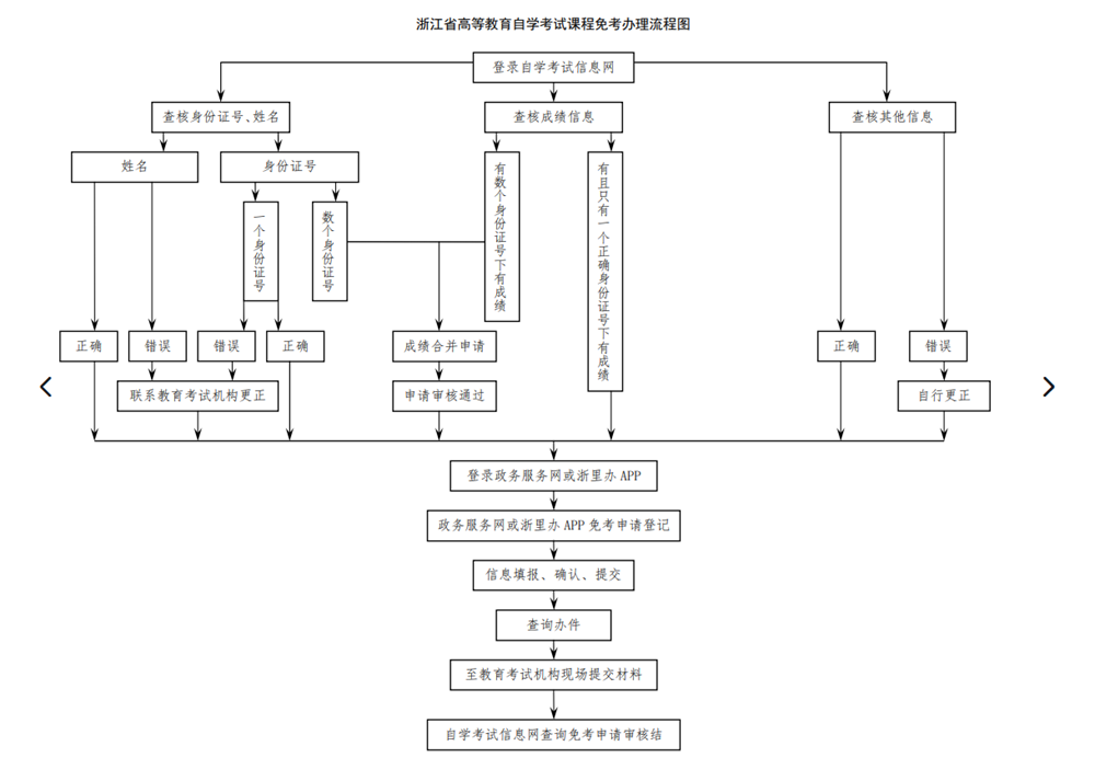
三、课程免考申请登记前,考生须查询核对个人信息(姓名、身份证号、准考证号等)及课程成绩。对有误的个人信息或课程须进行更正。
四、更正和免考办理的时间、网址、流程及有关要求和注意事项请参看《浙江省2024年上半年高等教育自学考试课程免考办理考生指南》(附件)。

五、部分使用证书课程顶替自学考试专业课程的,如物流管理等专业,还须提交相应证书课程合格证书原件及复印件(原件经审验后返还)。
六、其他说明
本次免考只有网上申请一种登记方式,现场只接受材料审核递交,无法直接申请登记。免考手续需考生本人携带相关材料(详见附件)前来办理。
附件:浙江省2024年上半年高等教育自学考试课程免考办理考生指南.doc
台州市教育考试院
2024年4月30日
浙江自考网声明:
1、由于各方面情况的调整与变化,本网提供的考试信息仅供参考,考试信息以省考试院及院校官方发布的信息为准。
2、本网信息来源为其他媒体的稿件转载,免费转载出于非商业性学习目的,版权归原作者所有,如有内容与版权问题等请与本站联系。
浙江自考便捷服务
浙江自考网微信交流群
