2024年下半年浙江省高等教育自学考试课程免考办理公告
编辑整理:浙江自考网 发表时间:2024-11-16 【大 中 小】
2024年下半年浙江省高等教育自学考试课程免考办理即将开始,现将有关事项公告如下:
一、课程免考申请登记的时间为11月23日00:00-12月2日24:00,现场提交材料的时间由各设区市教育考试机构确定并在其网站公告。
请考生按时进行免考申请登记和提交材料,逾期不受理。
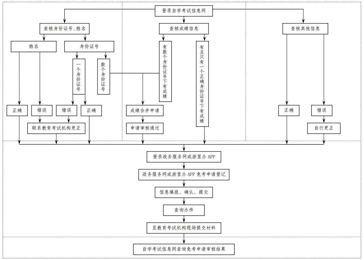
二、课程免考申请登记前,考生须查询核对个人信息(姓名、身份证号、准考证号等)和课程成绩信息,并及时更正有误的个人信息或课程成绩信息。
三、更正和免考办理的具体时间、步骤、要求及注意事项请参看《浙江省2024年下半年高等教育自学考试课程免考办理考生指南》(附件)。
浙江省高等教育自学考试课程免考办理流程图

四、各设区市教育考试机构发布公告的网站地址及联系电话
设区市 | 网站地址 | 联系电话 |
杭州 | http://www.hzjyksy.cn/category/id478753266383482134315.htm | 0571-85866677 |
宁波 | http://nbeea.nbedu.net.cn/#/socialE?No=702&type=2 | 0574-87732721 |
温州 | http://edu.wenzhou.gov.cn/col/col1330312/index.html | 0577-88638063 |
嘉兴 | http://jxksy.zjjxedu.gov.cn/col/col672/index.html | 0573-82087270 |
湖州 | http://huedu.huzhou.gov.cn/col/col1229692005/index.html | 0572-2056843 |
绍兴 | http://www.sxszsks.cn/zxks | 0575-85111512 |
金华 | http://jyj.jinhua.gov.cn/col/col1229072239/index.html | 0579-82469621 |
衢州 | http://jyj.qz.gov.cn/col/col1536869/index.html?key | 0570-3089341 |
舟山 | http://zsjy.zhoushan.gov.cn/col/col1229137168/index.html | 0580-2049952 |
台州 | http://jyj.zjtz.gov.cn/col/col1229046916/index.html | 0576-88582087 |
丽水 | http://jyj.lishui.gov.cn/col/col1229252537/index.html | 0578-2113661 |
附件
浙江省2024年下半年高等教育自学考试课程免考办理考生指南.doc
浙江省教育考试院
2024年11月15日
浙江自考网声明:
1、由于各方面情况的调整与变化,本网提供的考试信息仅供参考,考试信息以省考试院及院校官方发布的信息为准。
2、本网信息来源为其他媒体的稿件转载,免费转载出于非商业性学习目的,版权归原作者所有,如有内容与版权问题等请与本站联系。
浙江自考便捷服务
浙江自考网微信交流群
