2024年上半年浙江省高等教育自学考试课程免考办理公告
编辑整理:浙江自考网 发表时间:2024-05-20 【大 中 小】
2024年上半年浙江省高等教育自学考试课程免考办理即将开始,现将有关事项公告如下:
一、课程免考申请登记的时间为5月11日00:00-20日24:00,现场提交材料的时间地点详见文末表格。考生需按时进行课程免考申请登记和提交材料,逾期不受理。
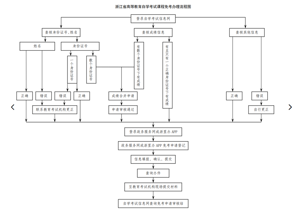
二、课程免考申请登记前,考生须先登录浙江省教育考试院自学考试信息网(zk.zjzs.net)查询核对个人信息(姓名、身份证号、准考证号等)及课程成绩,并在规定时间内更正有误的个人信息或课程成绩信息。
三、更正和免考办理的时间、网址、流程及有关要求和注意事项请参看《浙江省2024年上半年高等教育自学考试课程免考办理考生指南》(附件)。

四、各县(市)考试中心地址及联系电话
县(市、区) | 准考证号 前四位 | 现场提交材料时间 | 现场提交材料地点 | 联系电话 |
丽水市 | 2501 | 5月21日 | 丽水市场囿山路12号303室 | 2113661 |
莲都区 | 2509 | 5月21日 | 丽水莲都区天宁街880—1莲都区教育招考中心四楼414室 | 2131653 |
龙泉市 | 2502 | 5月21日 | 龙泉市华楼街399号教育局教育招生考试中心516室 | 7752109 |
青田县 | 2522 | 5月21日 | 青田县教育局4楼401办公室(青田县龙东路32号) | 6820487 |
云和县 | 2523 | 5月21日 | 云和县城北路1号云和县招考中心 | 5122834 |
庆元县 | 2525 | 5月21日 | 庆元县濛洲街222号(庆元县公共服务中心21-009室) | 6012022 |
缙云县 | 2526 | 5月21日 | 缙云县教育局二楼考试中心 | 3131152 |
遂昌县 | 2527 | 5月21日 | 遂昌县妙高街道新荷路2号 | 8129128 |
松阳县 | 2528 | 5月21日 | 松阳县水南街道南环路191-1教育培训大楼七楼712室 | 8062567 |
景宁县 | 2529 | 5月21日 | 景宁县教育局二楼考试中心 | 5081345 |
浙江省2024年上半年高等教育自学考试课程免考办理考生指南.doc
丽水市教育招生考试中心
二0二四年四月三十日
浙江自考网声明:
1、由于各方面情况的调整与变化,本网提供的考试信息仅供参考,考试信息以省考试院及院校官方发布的信息为准。
2、本网信息来源为其他媒体的稿件转载,免费转载出于非商业性学习目的,版权归原作者所有,如有内容与版权问题等请与本站联系。
浙江自考便捷服务
浙江自考网微信交流群
